深圳金大洋水箱厂专注于定制不锈钢水箱、消防水箱、生活水箱;提供水箱拆旧换新服务!
官网微信
|
常见问题
|
网站地图
|
优质SUS304不锈钢水箱制造专家
免费设计、免费安装、质保两年
定制服务热线:
13530871166
网站首页
关于金大洋
不锈钢水箱
水箱案例
新闻中心
服务与支持
人才招聘
联系我们
新闻中心
公司动态
行业新闻
水箱知识
技术资料
不锈钢水箱常见问题
联系方式
[深圳市不锈钢水箱厂家]
深圳市金大洋实业有限公司
地址:深圳市龙华新区观澜街道桂花桥公园47号楼1楼
手机:13530871166
销售经理:吴经理
电话:13530871166
销售邮箱:283028338@qq.com
网址:www.szshuixiang.com
供应深圳市南山区福田区罗湖区
盐田区大鹏区坪山区龙岗区龙华区光
明区宝安区不锈钢水箱,批发零售价
格实在,提供消防水箱,生活水箱定
制及维修拆旧换新等服务!
当前位置:
首页
>
新闻中心
水箱知识
水箱知识
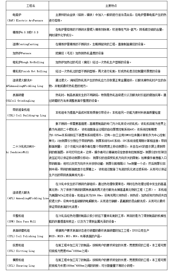
深圳不锈钢水箱厂向您介绍不锈钢制造设备
来源: 发布时间: 2013-03-01 阅览次数:
1569
次
深圳不锈钢水箱厂向您介绍不锈钢制造设备
深圳不锈钢水箱厂家-深圳金大洋水箱厂,不锈钢水箱产品采用食品级SUS304不锈钢,按照国家建筑标准设计图集02S101生产加工而成,是目前世界上最为普遍使用的新型环保储水产品,是国家大力提倡使用的环保产品,也是新世纪人民生活密切相关的最佳选择,具有水质好,强度高,外型美,使用寿命长等特点。广泛用于工厂、小区、住宅、宾馆、饭店等建筑作为生活饮用水,消防水及其他用水的储存设施。
上一条:
高位水箱及中间层中转输水不锈钢水箱的用途和区别
下一条:
为您解答怎么安装深圳不锈钢水箱?